OpenText brings decades of expertise to help you unlock data, connect people and processes, and fuel AI with trust
Unify data seamlessly across your enterprise to eliminate silos, improve collaboration, and reduce risks
Get AI-ready and transform your data into structured, accessible, optimized information
Meet regulatory and compliance requirements and protect your information throughout its lifecycle
OpenText helps people manage content, automate work, use AI, and collaborate to boost productivity
See how thousands of companies around the world are succeeding with innovative solutions from OpenText
Our people are our greatest asset; they are the life of the OpenText brand and values
Learn how we aspire to advance societal goals and accelerate positive change
Find a highly skilled OpenText partner with the right solution to enable digital transformation
Explore scalable and flexible deployment options for global organizations of any size
Local control. Global scale. Trusted AI
Unlock the value of the cloud while maintaining control and compliance
Maintain full control of your data on your own infrastructure
Protect, scale, and use business information in your cloud of choice
See information in new ways
AI that understands your business, your data, and your goals
Say hello to faster decisions. Your secure personal AI assistant is ready to get to work
Gain better insights with generative AI for supply chains
Power work with AI content management and an intelligent AI content assistant
Enable faster app delivery, development, and automated software testing
Elevate customer communications and experiences for customer success
Empower users, service agents, and IT staff to find the answers they need
See information in new ways
AI that understands your business, your data, and your goals
Say hello to faster decisions. Your secure personal AI assistant is ready to get to work
Gain better insights with generative AI for supply chains
Power work with AI content management and an intelligent AI content assistant
Enable faster app delivery, development, and automated software testing
Elevate customer communications and experiences for customer success
Empower users, service agents, and IT staff to find the answers they need
Predict, act, and win with real-time analytics on a smarter data platform
Connect once, reach anything with a secure B2B integration platform
Reimagine knowledge with AI-ready content management solutions
Supercharge intelligent workspaces with AI to modernize work
Integrated cybersecurity solutions for enterprise protection
Ship better software—faster—with AI-driven DevOps automation, testing, and quality
Reimagine conversations with unforgettable customer experiences
Make smarter decisions with AI-powered legal software and services
Get the clarity needed to cut the cost and complexity of IT operations
Redefine Tier 1 business support functions with self-service capabilities from private generative AI
Build custom applications using proven OpenText Information Management technology
Build it your way with OpenText Cloud APIs that create the real-time information flows that enable custom applications and workflows
Protect what matters, recover when it counts
Secure information management meets trusted AI
A unified data framework to elevate data and AI trust
A place where you can build, deploy, and iterate on agents in your data's language
A set of tools to help ingest data and automate metadata tagging to fuel AI
A suite of services and APIs that make governance proactive and persistent
Professional services experts who help you on your AI journey
Get greater visibility and sharper insights from AI-driven information management. Ready to see how?
Transform daily work with enterprise content management powered by AI
Cut the cost and complexity of IT service management, AIOps, and observability
AI-powered B2B integration for supply chain success
Drive value, growth, and loyalty with connected customer experiences
Agile development and software delivery? It only seems impossible
Cybersecurity for the Enterprise
Unlock insights with AI data analytics
See information in new ways
AI that understands your business, your data, and your goals
Say hello to faster decisions. Your secure personal AI assistant is ready to get to work
Gain better insights with generative AI for supply chains
Power work with AI content management and an intelligent AI content assistant
Enable faster app delivery, development, and automated software testing
Elevate customer communications and experiences for customer success
Empower users, service agents, and IT staff to find the answers they need
Improve efficiency, security, and customer satisfaction with OpenText
Transform energy and resources operations with cloud, cybersecurity, and AI
Boost customer experience, compliance, and efficiency with AI
Reimagine your mission with government-secure information management
Improve care delivery and patient engagement with AI-powered solutions
Modernize legal teams with automated, AI-powered legal tech solutions
Modernize manufacturing operations and logistics to reduce costs and ensure compliance
Enhance consumer engagement with omnichannel retail solutions and AI
Run processes faster and with less risk

Maximize sustained growth, value, and innovation with intelligent enterprise solutions from OpenText and SAP

Optimize Salesforce effectiveness by bringing together transactional data and unstructured content
Accelerate digital transformation with guidance from certified experts
Modernize your information management with certified experts
Meet business goals with expert guidance, managed services, and more
Turn support into your strategic advantage
Free up your internal teams with expert IT service management
Discover training options to help users of all skill levels effectively adopt and use OpenText products
Modernize your information management with certified experts
Meet business goals with expert guidance, managed services, and more
Turn support into your strategic advantage
Free up your internal teams with expert IT service management
Discover training options to help users of all skill levels effectively adopt and use OpenText products
Find a highly skilled OpenText partner with the right solution to enable digital transformation
OpenText partners with leading cloud infrastructure providers to offer the flexibility to run OpenText solutions anywhere

Optimize performance and reduce costs with applications deployed on a secure, globally scaled platform

Accelerate migration and modernization with deployment in a highly secure and compliant public cloud
OpenText partners with top enterprise app providers to unlock unstructured content for better business insights

Maximize sustained growth, value, and innovation with intelligent enterprise solutions from OpenText and SAP

Optimize Salesforce effectiveness by bringing together transactional data and unstructured content
Discover flexible and innovative offerings designed to add value to OpenText solutions
Discover the resources available to support and grow Partner capabilities
Get expert product and service support to accelerate issue resolution and keep business flows running efficiently
Explore detailed services and consulting presentations, briefs, documentation and other resources

A configuration management database (CMDB) serves as the foundation for effective IT management in modern organizations. As IT environments grow increasingly complex, manually tracking infrastructure components becomes nearly impossible. A CMDB automates this documentation process, creating a centralized repository that provides comprehensive visibility into your entire IT ecosystem.

A CMDB is a specialized database designed to store detailed information about an organization's IT assets, their configurations, and their relationships with one another. It functions as a single source of truth for IT service management (ITSM) initiatives, enabling teams to document and manage hardware, software, systems, facilities, and even personnel. Each tracked element within a CMDB is referred to as a configuration item (CI).
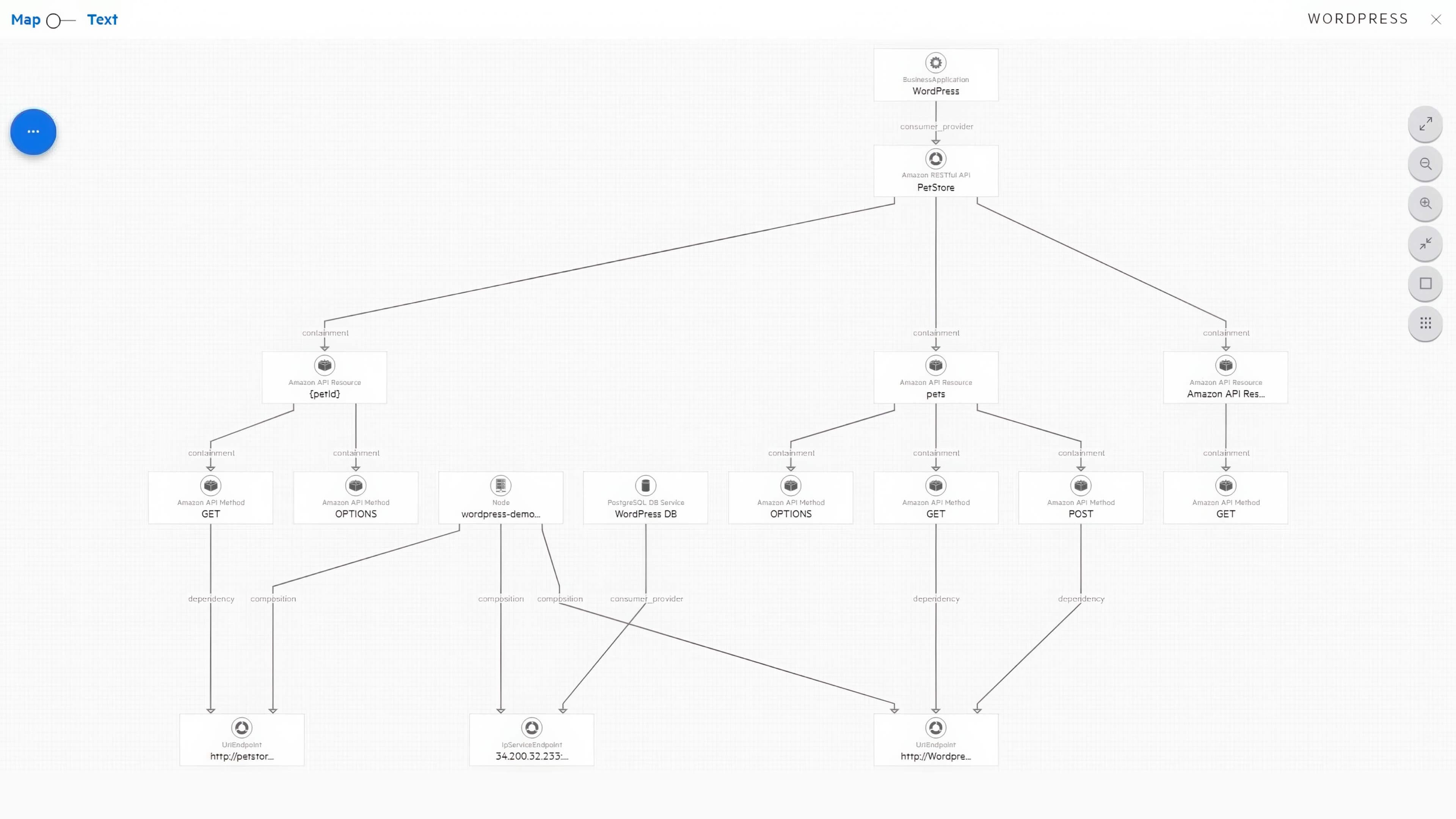
The real power of a CMDB lies in its ability to map relationships between configuration items, helping IT teams understand dependencies and prevent service disruptions. By offering a panoramic view of the IT infrastructure, a CMDB enables organizations to track changes effectively, identify potential conflicts between interdependent CIs, and maintain service delivery standards even as the environment evolves.
Modern IT departments use CMDBs to store and manage a wide spectrum of information, including:
A robust CMDB solution doesn't exist in isolation—it integrates with various discovery tools and system monitoring platforms to automatically gather data across hybrid environments. Modern CMDBs employ discovery mechanisms that continually scan the IT landscape, identifying new components and changes to existing ones without manual intervention.
When functioning optimally, a CMDB maintains an accurate, real-time representation of your IT environment. It doesn't just catalog assets; it maps their relationships and dependencies. This relational understanding proves invaluable when planning changes or troubleshooting issues. For example, before decommissioning a server, a CMDB can show precisely which applications and services depend on it, allowing for proper migration planning.
The CMDB serves as both a historical record and a current snapshot of your infrastructure. When a new server joins your network, the CMDB automatically detects it, adds it to inventory, and establishes its relationships with other components. Similarly, when configurations change, the CMDB tracks these modifications, maintaining a comprehensive change history that supports audit requirements and helps pinpoint the source of performance issues.
Organizations that implement a well-maintained CMDB realize numerous operational and strategic advantages:
Ultimately, a CMDB transforms IT management from a reactive to a proactive discipline, enabling organizations to deliver more reliable services at lower operational costs.
While often mentioned in the same context, CMDB and IT asset management (ITAM) serve distinct yet complementary purposes within an organization. Understanding these differences helps businesses implement both effectively.
ITAM primarily focuses on tracking assets from a financial and lifecycle perspective. It concerns itself with procurement details, depreciation schedules, maintenance costs, and eventual disposal of IT assets. ITAM helps organizations manage the business aspects of technology ownership, including contract management, vendor relationships, and budget planning. Its primary goal is cost optimization and compliance with financial regulations and license agreements.
A CMDB, in contrast, emphasizes the operational and service delivery aspects of IT assets. Rather than focusing on financial attributes, a CMDB documents how components interact to deliver services. It maps dependencies between configuration items, tracks configuration states, and supports change management processes. The CMDB's primary goal is maintaining service reliability through comprehensive technical documentation.
Consider a server as an example of how these systems differ in their approach. In an ITAM system, that server would be tracked primarily for its procurement date, warranty status, maintenance schedule, depreciation value, and eventual replacement timeline. In a CMDB, the same server would be documented for its operating system, installed applications, network connections, configuration settings, and relationships with dependent services.
While distinct, these systems work best when integrated. The financial information from ITAM combined with the technical configuration data from a CMDB provides a complete picture of organizational IT assets, supporting both financial governance and operational excellence.
Creating and maintaining an effective CMDB presents significant challenges, particularly as IT environments grow more complex and dynamic. Manual documentation processes simply cannot keep pace with modern hybrid cloud environments, leading to data inaccuracies that undermine the CMDB's value.

OpenText™ Universal Discovery and CMDB addresses these challenges with a vendor-neutral configuration management solution available as SaaS, on premises, or in the cloud. This flexibility ensures it fits seamlessly into your existing technology ecosystem. Because it works harmoniously with IT tools and platforms already in place, you can easily discover, map, and manage configuration items across your hybrid and multicloud environments without disruptive changes to your operational procedures.
OpenText Universal Discovery and CMDB employs sophisticated discovery mechanisms that automatically identify and document your IT assets across diverse environments. The solution can:
Our solution automates the discovery process across physical, virtual, and cloud environments, ensuring your CMDB stays current without labor-intensive manual updates. Its agentless approach minimizes operational overhead while still capturing comprehensive configuration data. For organizations with strict security requirements, agent-based discovery options provide deeper visibility where needed.
With Universal Discovery and CMDB, your entire IT landscape snaps into sharp focus, empowering you to reduce service disruptions and boost change success rates. The solution's relationship mapping capabilities help teams understand dependencies between components, allowing for more effective impact analysis before changes are implemented. This visibility directly translates to fewer service outages and faster incident resolution when problems do occur.
This real-time visibility proves particularly valuable in dynamic cloud environments where resources may be provisioned or decommissioned in minutes rather than weeks.
By providing a single, accurate source of truth for your entire IT ecosystem, OpenText Universal Discovery and CMDB transforms how organizations manage their technology assets. It replaces uncertainty with clarity, reactive firefighting with proactive management, and manual processes with efficient automation—all contributing to more reliable services at lower operational costs.
The Information Technology Infrastructure Library (ITIL) framework provides best practices for aligning IT services with business needs, and a CMDB serves as a crucial enabler for many ITIL processes. Understanding this relationship helps organizations maximize the value of both their CMDB implementation and ITIL adoption.
At its core, ITIL promotes a service-oriented approach to IT management, and a CMDB provides the foundational data needed to support this perspective. By documenting how configuration items combine to deliver specific services, the CMDB makes abstract ITIL concepts concrete and actionable.
Several key ITIL processes depend heavily on CMDB data:
By serving as the central repository for infrastructure information, a well-maintained CMDB transforms ITIL from a theoretical framework into a practical approach for improving service delivery and aligning IT operations with business objectives.
Modern CMDBs offer sophisticated capabilities that extend far beyond simple asset inventory management. Understanding these capabilities helps organizations leverage their CMDB investment to its fullest potential.
Automated discovery represents perhaps the most critical capability of contemporary CMDBs. Rather than relying on manual data entry, advanced systems continuously scan the network to identify new devices, software installations, and configuration changes. This automation ensures data accuracy while significantly reducing administrative overhead.
Relationship mapping differentiates a true CMDB from a basic asset register. By documenting how configuration items depend on each other, CMDBs provide context that proves invaluable during impact analysis. These relationship maps often appear as visual diagrams that help teams understand complex interconnections at a glance.
Service modeling capabilities allow organizations to define which configuration items support specific business services. This service-oriented view helps prioritize incidents and changes based on business impact rather than technical considerations alone.
Change-tracking functions record modifications to configuration items over time, creating a historical record that supports audit requirements and helps diagnose issues. When problems arise, teams can review recent changes that might have contributed to the situation.
Integration with other IT management tools amplifies the value of CMDB data. Modern systems offer APIs and prebuilt connectors to service desks, monitoring tools, security platforms, and cloud management systems, ensuring that accurate configuration data flows throughout the IT ecosystem.
Customization options allow organizations to adapt the CMDB to their specific needs—for example, defining custom attributes for configuration items, creating specialized relationship types, or developing unique visualization approaches for different stakeholder groups.
Compliance reporting helps organizations demonstrate adherence to regulatory requirements and internal standards. By documenting configuration states and changes, CMDBs provide the evidence needed for successful audits across various frameworks including SOX, HIPAA, and ISO 27001.
Not all CMDBs deliver equal value. The most effective implementations share several key characteristics that organizations should consider when evaluating or improving their configuration management approach:
Organizations that prioritize these characteristics typically realize greater returns on their CMDB investments, transforming what could be merely a technical inventory into a strategic asset that drives operational excellence.
Implementing and maintaining a successful CMDB requires thoughtful planning and ongoing attention. Organizations that follow these best practices typically achieve greater value from their configuration management efforts:
By following these practices, organizations can transform their CMDB from a technical requirement into a strategic asset that improves service delivery and supports business objectives.
As technology landscapes continue to evolve, CMDBs are adapting to meet new challenges and opportunities. Understanding these trends helps organizations future-proof their configuration management approach:
Organizations that monitor these trends and adapt their configuration management approach accordingly will be better positioned to maintain service reliability despite increasingly complex and dynamic IT landscapes.
As organizations embrace digital transformation, their IT environments continuously evolve and grow more complex. This constant change creates significant challenges for IT teams responsible for maintaining service reliability and supporting business initiatives. How can you establish and maintain control amid this perpetual evolution?
A properly implemented CMDB serves as the cornerstone of effective IT service management (ITSM). By providing accurate visibility into your entire IT ecosystem, a CMDB enables consistent service delivery even as underlying technologies change. This foundation proves particularly valuable during major transformations such as cloud migrations, application modernization initiatives, or merger integrations.
The CMDB's role extends beyond simple asset tracking to become the authoritative information source that powers multiple ITSM processes. When incident management teams need to understand affected components, they turn to the CMDB. When change advisory boards evaluate proposed modifications, they rely on CMDB data to assess potential impacts. When security teams respond to vulnerabilities, they leverage the CMDB to identify affected systems.
This central role makes CMDB accuracy particularly critical. Outdated or incomplete configuration data can lead to poor decisions, extended outages, failed changes, and security oversights. Organizations committed to service excellence recognize that CMDB quality directly influences ITSM effectiveness across all disciplines.
Building this strong foundation requires more than just implementing a database—it demands thoughtful planning, automated discovery capabilities, integration with existing tools, and ongoing governance to maintain data quality. By treating your CMDB as a strategic asset rather than a technical requirement, you create the solid foundation that enables ITSM success in today's dynamic IT landscape.
Resolve incidents faster with rich IT discovery and CMDB software
Switch to smarter, simpler IT service management software for better service experiences, faster service delivery, and lower TCO
Manage IT assets to reduce compliance risk and optimize IT costs